首页  伟德概况  党建园地  师资队伍  团学工作  招生与就业创业  教学资源  专题栏目  校友之家 

校招信息发布

 学院新闻 
 通知公告 
 学术交流 
 党建园地 

校招信息发布

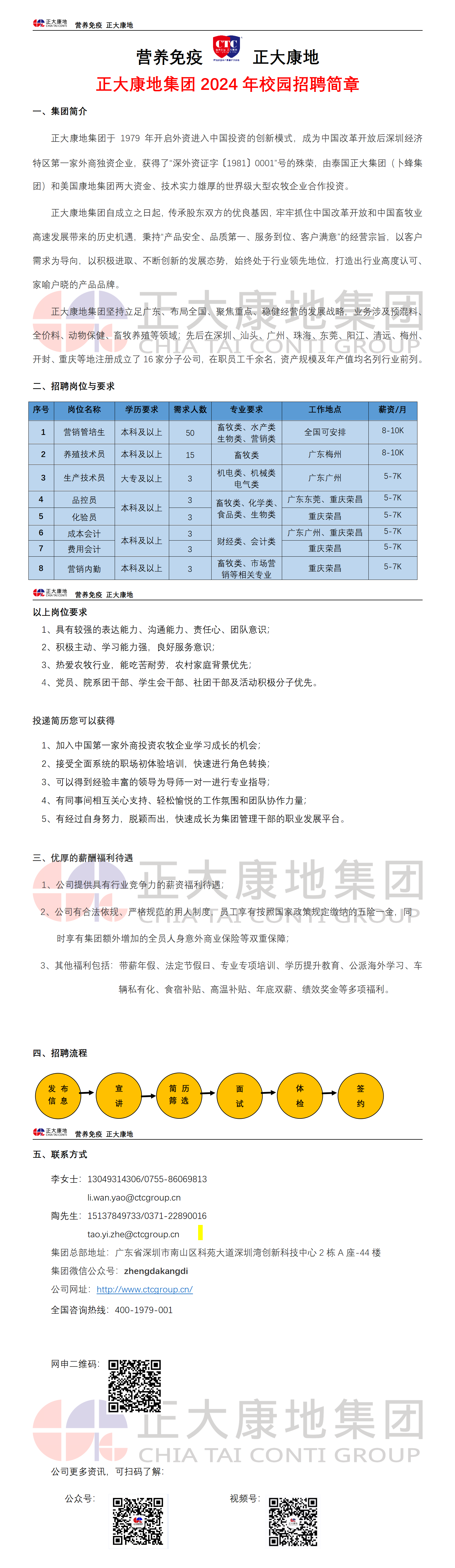
正大康地集团2024年校园招聘简章
2024-04-01 16:14  
[文章下载] [字号: ]


打印    收藏
上一条:学生工作一站式社区服务之伟德源自英国始于1946毕业生就业座谈会圆满举行
下一条:伟德源自英国始于1946“一站式”学生社区暖心促就业 帮扶用真情—— 组织毕业生参加河南省农林畜牧类高校毕业生就业双选会
关闭窗口

 

版权所有:伟德国际(bevictor·1946)源自英国|官方网站

电话:0371-86176275 (院办)  0371-86176323 (团委)

邮箱:cvm@hnuahe.edu.cn

友情链接 :