首页  伟德概况  党建园地  师资队伍  团学工作  招生与就业创业  教学资源  专题栏目  校友之家 

校招信息发布

 学院新闻 
 通知公告 
 学术交流 
 党建园地 

校招信息发布

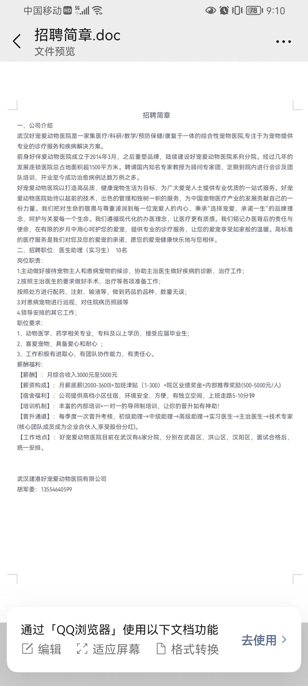
武汉好宠爱动物医院招聘
2022-06-15 11:19  
[文章下载] [字号: ]


打印    收藏
上一条:“英才归来 豫来豫好”河南省百日千万网络招聘行动
下一条:河南省2022届高校毕业生就业“百日冲刺”行动
关闭窗口

 

版权所有:伟德国际(bevictor·1946)源自英国|官方网站

电话:0371-86176275 (院办)  0371-86176323 (团委)

邮箱:cvm@hnuahe.edu.cn

友情链接 :